Contacts & links

Designer

Name days

Today:
Tomorrow:

Weather

Počasí Hradec Králové - Slunečno.cz

Other

Actual date:

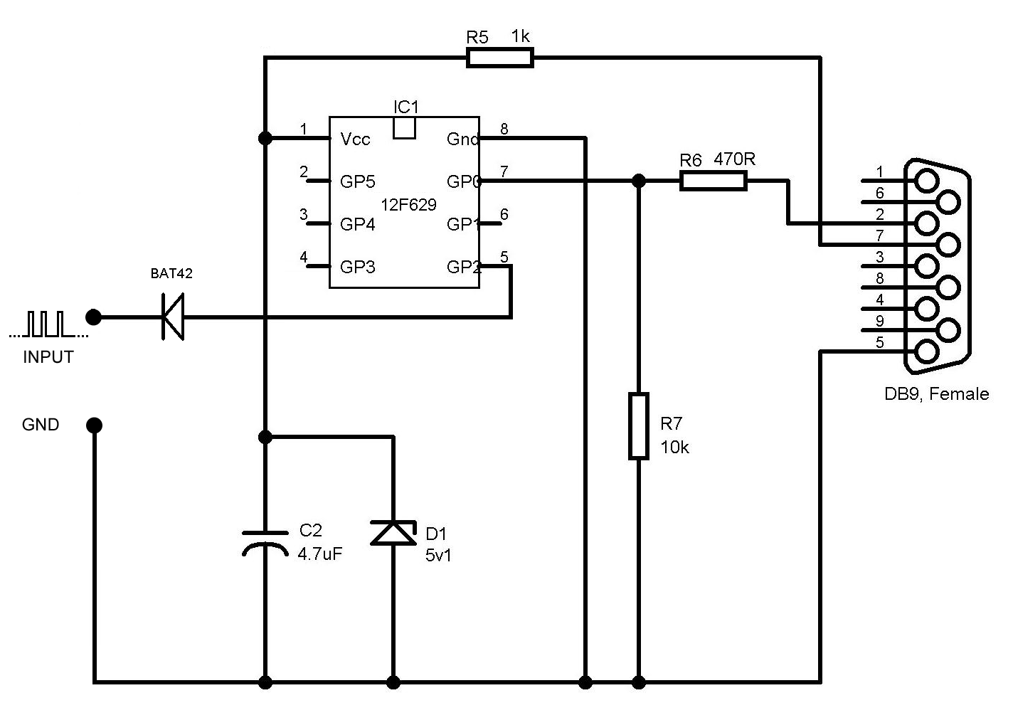
FMS PIC12F629 / PIC12F675 modification

Some years ago I took the decision to begin with RC models. Therefore there was a need to use computer based simulator for learning of control. And because I tried to have similar conditions as in the field, I wanted to use my RC transmitter at home too. One of the most famous free simulator was FMS and for this great software there was possibility to connect RC transmitter with computer with help of PIC from Microchip. But there was only PIC12C508 chip in the design and this type of chip was OTP version only (not nowadays, but in the past). So I modified code and used PIC12F629 / PIC12F675 instead of original one. I simplified scheme too, as You can see at the following picture:

FMS simulator interface scheme

In the following zip file, You can find all data, what You need for building of this design:

fms.zip